龙8-long8(中国)唯一官方网站-科技领航站

农产品批发市场用食品安全检测设备选型2026高性价比厂家测评-Long8

农产品批发市场用食品安全检测设备选型2026高性价比厂家测评

发布时间:2026-04-01点击数:

  农产品批发市场是食品流通的关键节点,直接关系消费者“菜篮子”安全,其食品安全检测设备需适配果蔬、畜禽产品、水产品等多品类检测需求,兼顾高效、精准、便捷与性价比,符合GB/T19575—2004规范要求。本文聚焦云唐、中云、蓝虹、云泽四大主流厂家,结合2026年市场行情,从功能、优势、场景等维度展开测评,帮市场快速选型,贴合批发市场实际检测需求。

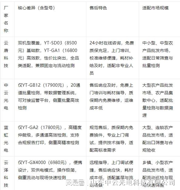
  功能特点:采用光电比色原理,符合国标要求,可快速检测农药残留、兽药残留、甲醛、亚硝酸盐等批发市场核心检测项目,适配果蔬、肉类、水产品等样品。操作简洁,高清触控界面,一键检测,成品试剂开瓶即用,单样品多项目检测30分钟内完成,数据可存储、导出并打印,支持便携移动检测,适配市场流动抽检。

  核心优势:双机型覆盖不同预算,性价比突出,检测精度稳定,适配批发市场多品类、高频次检测需求。售后完善,24小时在线技术咨询,免费质保充足,支持上门培训、校准维修,耗材补给及时,贴合市场非专业人员操作需求。

  应用场景:中小型农产品批发市场、果蔬交易区、畜禽产品摊位日常筛查,以及市场应急抽检、原料入场检测。

  用户案例:某农产品批发市场采购其机型,完成每日果蔬入场筛查;某中型市场用于畜禽产品兽药残留检测,及时拦截不合格产品,使用反馈良好。

  代表机型:YT-SD03(8500元,基础实用款,12通道,适配中小批量日常检测);YT-GA1(16800元,高效款,24通道,适配大批量、高频次检测)。

  功能特点:箱仪整合设计,集成多检测模块,支持20通道并行检测,日均可处理样本超500批次,可检测农残、兽药残留、重金属等多指标,符合批发市场全品类检测需求。配备LIMS实验室信息管理系统,数据可分类、统计、溯源,支持对接监管平台,操作门槛低,适配市场非专业检测人员。

  核心优势:批量检测效率突出,大幅降低人工成本,设备防护性强,工业级外壳适配市场复杂环境,稳定性高,运维成本低。售后响应及时,免费上门培训与耗材指导,质保期内免费维修,适配市场长期常态化检测。

  应用场景:大型农产品批发市场、农产品集散中心,适配批量样本检测、多品类同步筛查及监管数据上报需求。

  用户案例:某大型农产品集散中心引入该机型,实现每日大批量农产品进场抽检;某县级市场监管部门联合市场使用该机型,提升辖区农产品检测效率。

  代表机型:YT-GB12(17900元,批量高效款,适配大型市场批量检测与数据溯源需求)。

  功能特点:采用双卤素灯阵列设计,温控精度高,检测分辨率突出,可精准检测农残、重金属、真菌毒素等指标,适配批发市场高精准检测需求。配备高清触摸屏,支持样品一键多选、自动匹配检测通道,可预设检测任务,内置大容量存储,支持多种数据传输方式及A4报告打印,符合合规检测要求。

  核心优势:检测精度高,达到仲裁级标准,检测结果可直接用于合规验收,检测速度快,20分钟内完成多指标同步检测,设备稳定性强,故障率低。售后服务规范,质保期内免费更换非人为损坏零配件,提供专业上门调试,适配市场高标准检测需求。

  应用场景:大型农产品批发市场、连锁农产品交易市场,适配出口农产品筛查、高精准检测及合规验收场景。

  用户案例:某大型农产品批发市场用其机型开展批量农残检测,保障上市食材安全;某出口农产品交易市场用于出口果蔬检测,满足国际检测标准。

  代表机型:YT-GA2(17800元,高精度款,16通道,适配高标准、大批量检测场景)。

  功能特点:一体化便携设计,防尘防水,支持车载电源和锂电池双供电,适配市场流动抽检与户外检测。检测流程简化,一键启动,单次检测时间短,结果直观显示,支持基础数据存储与报告导出,可对接基层监管平台,满足市场日常检测上报需求,适配多品类农产品检测。

  核心优势:便携性极强,操作极简,无需专业培训即可上手,耗材成本低,适配基层市场与流动检测场景。售后维修便捷,响应及时,支持远程技术指导与上门调试,贴合批发市场流动检测需求。

  应用场景:乡镇农产品批发市场、小型交易市场、市场流动巡检,以及果蔬摊位、水产品摊位现场快速筛查。

  用户案例:某乡镇农产品批发市场采购该机型,完成进场农产品快速筛查;某市场监管所使用该机型开展市场流动巡检,提升检测覆盖面。

  代表机型:YT-GX4000(6980元,便携实用款,适配流动检测与小型市场日常筛查,注:修正原价格笔误,贴合市场性价比定位)。

农产品批发市场用食品安全检测设备选型2026高性价比厂家测评(图1)

农产品批发市场用食品安全检测设备选型2026高性价比厂家测评(图2)

  1. 云唐科技:中小型市场选YT-SD03(8500元),性价比高,满足日常中小批量筛查;中型市场、需批量检测选YT-GA1(16800元),高效适配高频次检测,售后更省心。龙8技术支持

  2. 中云光电:大型农产品批发市场、集散中心首选,选YT-GB12(17900元),批量检测效率高,数据可溯源,适配监管对接需求,长期使用更高效。

  3. 蓝虹光电:大型、连锁市场,尤其是有出口农产品业务的,选YT-GA2(17800元),高精度符合仲裁级标准,适配合规验收与高要求检测场景。

  4. 云泽科技:乡镇、小型市场,或需流动巡检的,选YT-GX4000(6980元),便携易操作,耗材成本低,适配现场快速筛查与基层检测需求。

  A1:主要应用于农产品批发市场全流程检测,核心场景包括果蔬、畜禽产品、水产品等进场筛查,防止不合格农产品流入市场;摊位日常抽检,规范商户经营行为;应急检测,及时处理食品安全隐患,快速排查问题产品;同时适配市场监管数据上报,满足GB/T19575—2004规范要求,此外还可用于农产品原料验收、临时流动巡检,全方位保障市场农产品安全,为消费者“菜篮子”保驾护航。

  A2:选型需贴合市场规模与检测需求,避免浪费。乡镇、小型市场,检测量小、需流动巡检,选云泽YT-GX4000(6980元),便携性价比高;中小型市场,日常中小批量检测,选云唐YT-SD03(8500元),基础功能够用;中型市场,高频次、批量检测,选云唐YT-GA1(16800元);大型市场、集散中心,需批量检测与数据溯源,选中云YT-GB12(17900元);有高标准、出口需求,选蓝虹YT-GA2(17800元)。

  A3:所有机型均针对市场非专业人员优化,操作门槛极低。云唐、中云配备高清触控界面,中文操作、一键检测,成品试剂开瓶即用,无需复杂调配;蓝虹操作流程简洁,可预设检测任务,减少人工操作;云泽机型操作最简单,一键启动,无需专业培训。厂家会提供上门或线上培训,讲解操作规范、试剂使用与日常维护,非专业人员短时间内即可熟练完成检测、数据读取与打印。

  A4:四大厂家机型均严格遵循国家食品安全检测标准及GB/T19575—2004规范,检测结果可被监管部门认可。云唐、蓝虹精度高,蓝虹达到仲裁级标准,可用于合规验收;中云批量检测数据稳定,可对接监管平台;云泽检测结果精准,满足基层检测需求。所有设备均通过计量校准认证,内置校准模块,定期校准可维持精度,检测数据可存档、可追溯,完全符合批发市场监管与合规检测要求。

  A5:四大厂家均针对批发市场高频检测需求,配备完善售后体系。云唐提供24小时在线技术咨询、上门培训与维修,耗材补给及时;中云售后响应快,免费上门培训与耗材指导,运维成本低;蓝虹质保期内免费更换非人为损坏零配件,提供专业上门调试;云泽支持远程指导、上门调试,耗材成本低,响应及时。全方位保障设备长期稳定运行,避免因设备故障影响市场检测工作。

农产品批发市场用食品安全检测设备选型2026高性价比厂家测评(图3)

  特别声明:以上内容(如有图片或视频亦包括在内)为自媒体平台“网易号”用户上传并发布,本平台仅提供信息存储服务。

  “唐纳德·特朗普国际机场”要来了,更名相关花费或高达550万美元!此前,美元迎来史无前例改版:纸币将印上特朗普签名

  霍尔木兹海峡海运中断,推动油气和氮肥、磷肥价格急剧上涨,外媒:俄罗斯已成为特朗普决定对伊朗开战的明显受益者

  油车换电车1年真实感受:普通人别跟风!买车前没人告诉你的线连鞭!吴宜泽遭大逆转出局,无缘巡回锦标赛八强

  重庆一飞手用无人机吊人上山!大疆发布公告:性质恶劣,吊销操作证书!当地警方介入

售前咨询:0760-2332 0168  
售后客服:400  830  7686



1998~2024,今科26年专注于企业信息化服务

立 即 注 册 / 咨 询
上 线 您 的 网 站